国内景気は、業界・地域で二極化傾向が鮮明 個人消費関連が低調も、インバウンド拡大などで「旅館・ホテル」は過去最高 ― 2023年11月の景気動向調査
TDB 景気動向調査(全国)― 2023 年 11 月調査 ―
<調査結果のポイント>
- 2023年11月の景気DIは前月比0.1ポイント増の44.8となり、2カ月連続で改善した。国内景気は、個人消費関連が低調だったものの、インバウンド需要や活発な公共工事の下支えで小幅ながら改善が続くなか、業界や地域で二極化傾向が鮮明となった。今後の国内景気は、賃金動向に注視しつつも、設備投資やインバウンド需要の拡大により、横ばいで推移するとみられる。
- 堅調な自動車関連やインバウンドをはじめとする観光需要が下支えし、10業界中4業界、51業種中30業種で改善した。地域別では、10地域中5地域が改善、5地域が悪化した。堅調な自動車生産や新車販売などが押し上げたほか、公共事業の増加も地域経済を下支えした。規模別では、「大企業」「中小企業」が2カ月連続で改善、「小規模企業」は2カ月ぶりに悪化した。
- 観光DIは48.1と9カ月連続で全産業の景気DIを上回った。特に「宿泊サービス」と「旅客輸送サービス/輸送設備レンタルサービス」は過去最高を更新した。
調査期間:2023年11月16日~11月30日(インターネット調査)
調査対象:2万6,972社、有効回答企業1万1,396社、回答率42.3%
調査機関:株式会社帝国データバンク
2023年11月の動向 :小幅な改善続く

2023年11月の景気DIは前月比0.1ポイント増の44.8となり、2カ月連続で改善した。国内景気は、個人消費関連が低調だったものの、インバウンド需要や活発な公共工事の下支えで小幅ながら改善が続くなか、業界や地域で二極化傾向が鮮明となった。
11月は、円安傾向の一服感や日経平均株価の一時バブル崩壊後の高値更新など、金融市場が安定的に推移したなか、大型公共工事を含む建設需要の盛り上がりが幅広い業種へと波及した。また自動車生産が堅調だったほか、インバウンドなどによる宿泊需要は国内景気を下支えした。
他方、人手不足は引き続き半数超の企業でみられているほか、中・小規模企業における個人消費関連の弱さは景況感の下押し材料となった。
今後の見通し :横ばいで推移

今後は、設備投資やインバウンド需要の一段の拡大が見込まれるなかで、特に個人消費の行方が焦点となる。個人消費は相次ぐ賃上げで収入の増加が期待されるが、高まる節約志向に対して物価上昇にともなう実質賃金の下落に歯止めをかけられるかがカギとなろう。またGXの推進や企業の業績改善、経済対策の実施なども押し上げ要因となりうる。
他方、人件費の増加や人手不足の長期化、2024年問題などは悪材料。中東や東アジア情勢の先行き、中米欧など海外経済の動きにも注視すべきあろう。
今後の国内景気は、賃金動向に注視しつつも、設備投資やインバウンド需要の拡大により、横ばいで推移するとみられる。
業界別: 4業界30業種が改善、自動車関連や宿泊需要が景気を下支え
堅調な自動車関連や宿泊需要が下支えし、4業界30業種で改善した。加えて、全国各地で建設需要が盛り上がり幅広い業種へと波及した。他方、人手不足や仕入れ価格の高止まりなど構造的な悪材料は下押し要因としてあげられ、業界間で景況感にバラツキが表れた。
『製造』(41.6) …前月比0.5ポイント増。2カ月連続で改善。自動車や半導体関連が順調といった声がある「電気機械製造」(同0.7ポイント増)は5カ月ぶりに改善した。「化学品製造」(同1.3ポイント増)は「季節品である総合感冒薬などが売れ筋」(医薬品製剤製造)などの声もあり2カ月連続で上向いた。飲食機会の増加など「飲食料品・飼料製造」(同0.6ポイント増)も2カ月連続で改善した。
他方、資材価格の高騰や中国経済の減退を影響にあげる声のほか、業界全体が厳しいといった意見も散見された「機械製造」(同0.2ポイント減)は4カ月連続で下落、前年同月比では5ポイント以上の大幅悪化となった。
『建設』(47.8)…同0.3ポイント増。2カ月連続で改善。民間、公共ともに建設工事が増加しているといった声が聞かれたほか、「TSMCバブル」(電気通信工事)や「インバウンド、北陸新幹線開通のため物件が出ている」(内装工事)というように地域特有の押し上げ要因も表れた。加えて人手不足感の高まりから受注単価が上向いているといった声も寄せられた。
¥ただし、全国各地で生じる職人不足や資材高騰などは構造的なマイナス要因として顕在し、時間外労働の上限が規制される2024年問題への対応も注視する必要がある。
『サービス』(50.8)…同横ばい。「子どもの減少や、従業員確保にともない賃金が高騰」(個人教授所)といった声があがる「教育サービス」(同3.0ポイント減)は2カ月連続で悪化。「情報サービス」(同0.6ポイント減)は「インボイス対応・電帳法対応が一段落し若干案件に空白な期間ができた」(ソフト受託開発)などの声が聞かれ、2カ月ぶりに悪化した。
他方、好調なインバウンド需要に加え、ビジネスでの宿泊需要が好材料の「旅館・ホテル」(同4.6ポイント増)は3カ月連続で改善、7カ月ぶりに60台に達し過去最高を更新した。「ホテルの稼働率が上がり、清掃の仕事が増加」(ビルメンテナンス)というように「メンテナンス・警備・検査」(同2.2ポイント増)は2か月ぶりに改善となった。
『小売』(41.2)…同0.7ポイント減。2カ月ぶりに悪化。買い上げ点数の減少など節約志向の高まりを危惧する声が寄せられる「飲食料品小売」(同0.6ポイント減)や「各種商品小売」(同1.0ポイント減)はともに3カ月連続で悪化した。「寒くなる時期が遅かったせいか、冬物の動きが鈍い」(男子服小売)というように「繊維・繊維製品・服飾品小売」(同3.4ポイント減)は2カ月ぶりに下落した。
他方、インフルエンザの流行など季節的な要因を受け「医薬品・日用雑貨品小売」(同0.9ポイント増)は2カ月連続で改善した。
規模別: 「大企業」がけん引、中・小規模企業は個人消費関連が低調

「大企業」「中小企業」が2カ月連続で改善したが、「小規模企業」は2カ月ぶりに悪化。製造業を中心に「大企業」がけん引するなか、中・小規模企業は個人消費関連が低調だった。
「大企業」(48.4)…前月比0.5ポイント増。2カ月連続で改善、8業界で上向き国内景気の押し上げ要因となった。大手自動車メーカーの生産が好調だったほか、防災・減災対策などの大型公共工事や継続するインバウンド需要もプラスに働いた。
「中小企業」(44.2)…同0.1ポイント増。2カ月連続で改善。観光客の増加により菓子・パンや食肉卸売を含む『卸売』が4カ月ぶりに上向いた。一方で、『小売』は「消費意欲が感じられない」「財布のひもが固い」などの声が聞かれ、再び減少へ転じた。
「小規模企業」(43.1)…同0.3ポイント減。2カ月ぶりに悪化。「コロナで離れた客が戻っていない。特に宴会は人数が減少し、規模も縮小」(日本料理店)など、飲食店の景況感が大きく悪化。『小売』『サービス』の落ち込みが目立つなど、個人消費関連が低調だった。
地域別: 10地域中5地域で改善、公共工事が下支えとなるも二極化する傾向

『南関東』『東海』など10地域中5地域が改善、『東北』など5地域が悪化した。都道府県別では24都府県が改善、22道府県が悪化した。堅調な自動車生産や新車販売などが押し上げたほか、公共事業の増加も地域経済を下支えした。
『南関東』(46.7)…前月比0.4ポイント増。4カ月ぶりに改善。「東京」が4カ月ぶり、「千葉」「神奈川」が2カ月ぶりに改善した。好調な新車販売など『小売』が上向いたほか、民需・公需ともに増加している『建設』は3年9カ月ぶりに景気DIが50を上回った。
『東海』(45.1)…同0.7ポイント増。2カ月連続で改善。域内4県のうち「三重」「愛知」「静岡」の3県が上向いた。自動車生産が堅調で、国内や輸出向けの荷動きが活発だった。また、観光やビジネス客の拡大で「旅館・ホテル」が4カ月ぶりに50台へと復帰した。
『東北』(41.3)…同0.1ポイント減。4カ月連続で悪化。域内6県のうち「青森」「岩手」「秋田」が下落した。肥料や燃料価格の高止まりによる悪影響で『農・林・水産』が大きく悪化したほか、値上げによる販売量の減少など『卸売』の悪化も下押し要因だった。
【今月のポイント(1)】観光産業の景況感

観光DIは48.1と前月から悪化となったが、9カ月連続で全産業の景気DIを上回った。特に「宿泊サービス」と貸切バスやレンタカーなどの「旅客輸送サービス/輸送設備レンタルサービス」は過去最高を更新。しかし「小売」などで悪化がみられ、観光産業内で景況感が二分している

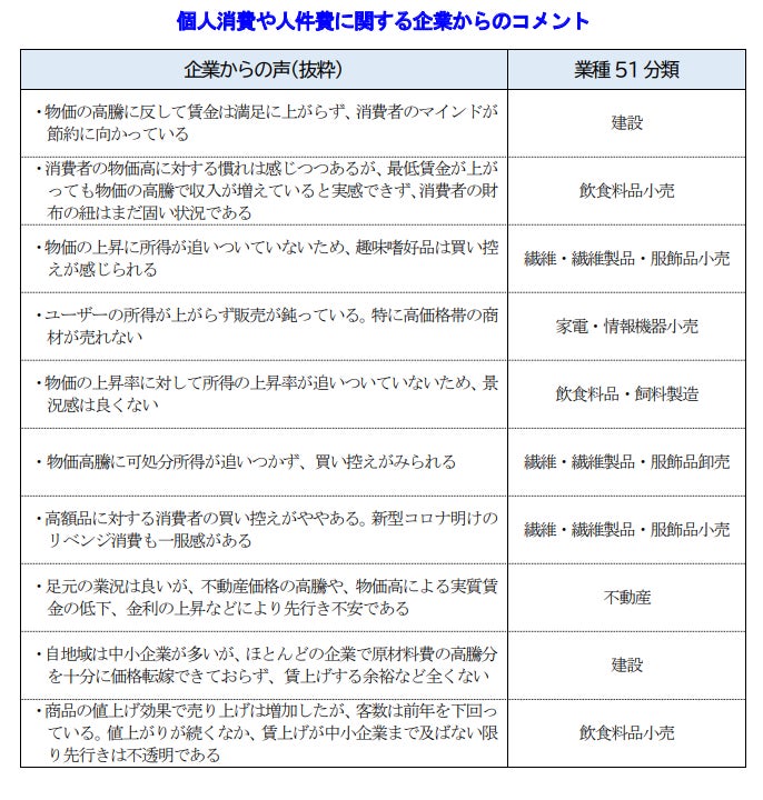
【今月のポイント(2)】個人消費の動向

個人消費DI(44.2)は前月比0.2ポイント減で低調に推移。実質賃金は18カ月連続でマイナスの状況が続くなど消費の環境に厳しさがみられる
賃上げを進めるなかであるが、賃金の上昇が物価の高騰に追いついておらず、消費者の節約志向に対して企業の危機意識が表れている


調査企業の属性、景気動向指数(景気DI)についてはこちらからご確認ください。
【出典】https://prtimes.jp/main/html/rd/p/000000782.000043465.html








